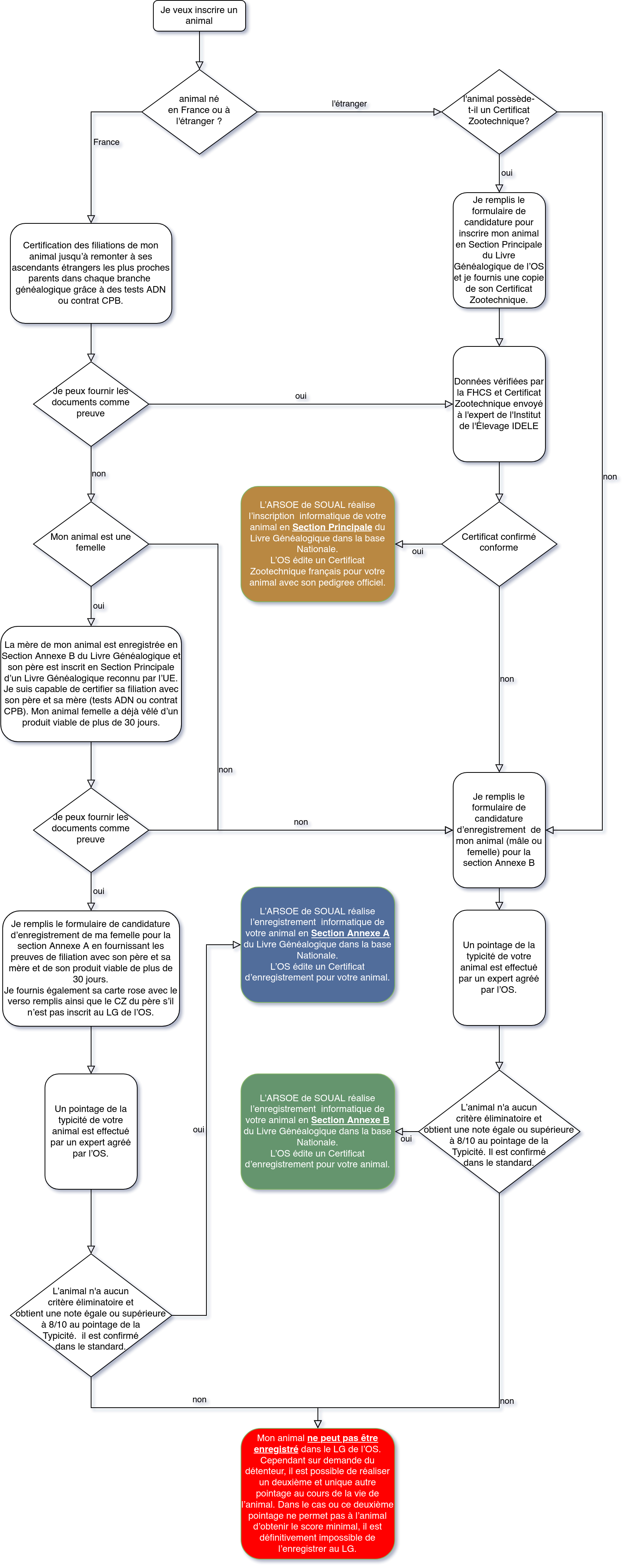
Ici, un arbre décisionel pour savoir comment votre animal peut être inscrit.
Il y a aussi un vidéo pour expliquer un peu la procédure, disponible sur YouTube.
Une fois que vous avez suivi l’arbre, vous pouvez inscrire votre animal en remplissant le formulaire d’inscription.

